This tutorial introduces the back-end payment flow for the first subscription/one-time payment and subscription renewals. It also provides a step-by-step process guide for you to start integrating embedded payment into your platform.
Embedded Payment flow
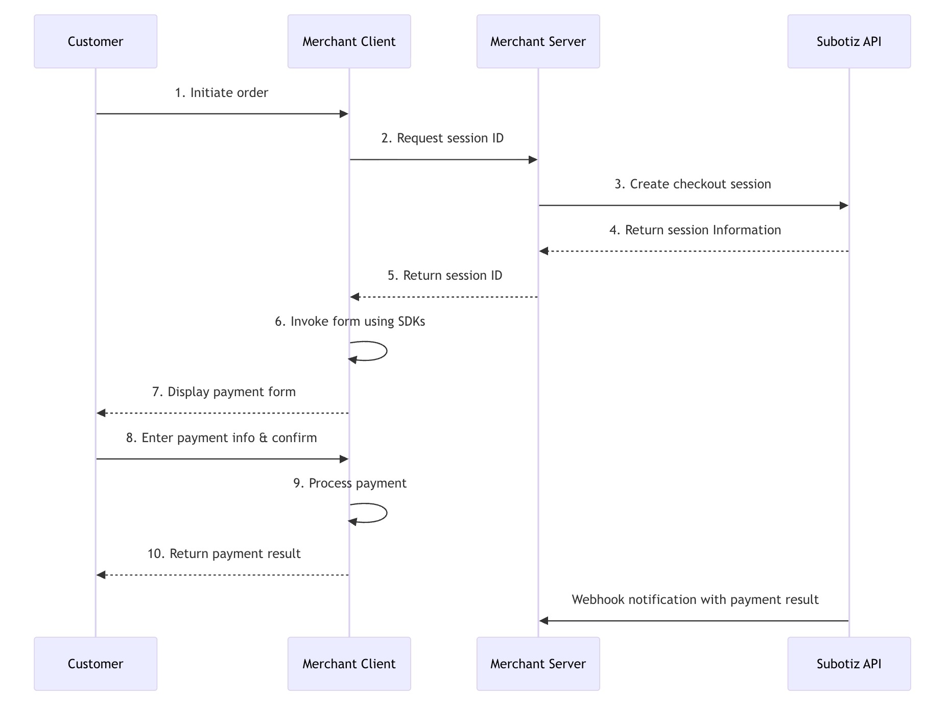
- When a customer is ready to complete a purchase, initiate a checkout request from your client-side application to your server. Your server should use the Subotiz API to create a Checkout Session, passing the
order_id(your platform's unique order identifier) as a parameter to facilitate subsequent association with the trade order. - The Checkout Session returns a Session ID. Your client-side application can then use the SDKs to invoke and display the Subotiz payment form to the customer.
- The customer enters their payment details into the form and completes the transaction.
- After the transaction is completed, Subotiz will notify your server via a webhook. This notification includes a payment success event containing the
order_idpassed during session creation, enabling you to correlate your platform's order with Subotiz's trade order.
Payment flow diagram
Payment flow for subscription renewals
Subotiz supports subscription renewal payments. After a customer completes the initial payment, the system generates payment tokens. Subsequent subscription fees for this customer can be charged using these payment tokens without requiring the customer to re-enter payment details.
Renewal process:
- After the customer completes the initial payment, save the
payment_tokendata from the payment success event(trades.succeeded)to initiate renewal charges. - Use the Create Trade(Trade) API endpoint in the Subotiz API to initiate the charge.
- Proactively query the trade order or wait for an asynchronous notification to obtain the payment result, then notify the customer accordingly.
Payment flow diagram for subscription renewals
Integration process
Step 1: Provide a Webhook endpoint
Create an endpoint to receive events for your account. When an event occurs, Subotiz will send an HTTPS POST request containing a JSON-formatted event object to this Webhook endpoint. You can use these events to keep your system's business data in sync.
Step 2: Integrate the embedded form
Your client-side application can use the Subotiz SDK to integrate Subotiz Checkout.
Load Subotiz.js
<script src="https://checkout.subotiz.com/static/subotiz/v0/subotiz.js"></script>
Provide a container element
<div id="your_domElement">
<!-- Checkout page will be displayed here -->
</div>
Create checkout session
Use the Subotiz API to create a Checkout Session, and return the response to your frontend.
Example: Creating a checkout session in embedded mode:
curl --location 'https://api.subotiz.com/api/v1/session' \
--header 'Content-Type: application/json' \
--header 'Hub-Timestamp: 1755695704350' \
--header 'Hub-Access-No: 77d52a21dc032b4' \
--header 'Request-Id: dd7fb126-be31-4144-a1af-e4bf4203eb92' \
--header 'Hub-Signature: 4830f629ff065be043c4f4b2f908ef6418d18e4ef9d6a288313ded21f1b0ec13' \
--data-raw '{
"access_no": "77d52a21dc032b4",
"sub_merchant_id": "2816433",
"order_id": "123e4567-e89b-12-a456-426622201a",
"payer_id": "customer_id_001",
"customer_id": "",
"email": "zhangsan@subotiz.com",
"return_url": "https://www.subotiz.com",
"cancel_url": "https://www.subotiz.com",
"callback_url": "https://webhook.site/2c889bcb-9923-4551-909a-d827f1c326e3",
"mode": "payment", # Select payment mode when no product data is present
"total_amount": "10", # Amount to collect (required for payment mode)
"integration_method": "embedded", # Choose embedded integration
"redirect_on_completion": "if_required" # Configure redirection behavior; this example only redirects when necessary
}'
Key Parameters:
order_id: Your platform's internal order ID for subsequent business data correlationintegration_method: Set toembeddedto use the embedded form integration methodreturn_url: URL to redirect customers to after successful payment on the Subotiz Checkout pagemode: Choosepaymentmodetotal_amount: Amount for this checkout session
Initialize checkout page
// After importing via script tag, Subotiz is automatically attached to window object
const { Subotiz } = window;
// Create SDK instance
const subotiz = Subotiz();
// Initialize checkout
const checkout = await subotiz.initEmbeddedCheckout({
fetchSessionId: async () => {
// Retrieve sessionId from your server
const response = await fetch('/api/session');
const data = await response.json();
return data.sessionId;
},
environment: 'TEST', // 'TEST' | 'PRODUCTION'
// The callback function when the payment completed only triggers when `redirect_on_completion` is set to `if_required` during Checkout session creation
onComplete: () => {
console.log('Payment completed!');
}
});
// Mount to page
checkout.mount('#your_domElement');
Now you're equipped with a comprehensive understanding of backend payment flow for one-time payments, new subscriptions, and seamless tokenized renewals. By following the detailed steps, you'll gain the technical capability to process transactions efficiently within your own system. This empowers you to accelerate revenue cycles, reduce development overhead, and offer a frictionless payment experience—turning our gateway into a competitive advantage for your platform.